2,097
10
0
Feste "huske" i bjelkelag
127
Haugesund
0
Hei alle sammen.
Jeg er godt i gang med å bygge ny enebolig.Huset er tett og snekrene er i gang med å isolere ytterveggene.
Taket blir bygd opp med 35 cm I-bjelker, lydbøyle type F og så gipsplater.
Jeg ønsker å lage en innfesting for en "huske" i bjelkelaget på et soverom, før snekrene henger opp takgips.
Har grublet på dette en god stund nå, men finner ikke en god og SOLID (!) løsning. Har vært innom følgende alternativer:
1. 2 stk 2*8 som skrus mellom I bjelkene og så skrur jeg inn en grisehale skrue i 2*8'ene

2. RUD med lang bolt, men da må jeg ha en gjengehylse som borres gjennom 2*8'ene og som må ha sveist på en krage eller stor skive på oversiden av 2*8. Føler at slike gjengehylser ikke er solide nok. Sliter også med å finne RUD bolter som er lange nok til å gjenges på oversiden av 2*8'ene og som rekker ned til nedenfor gipslaget-

3. U-bolt borret gjennom 2*8'ene og festet på oversiden med låsemutre og store skiver.

Kan legge til at "husken" skal installeres på et voksen soverom, må tåle minst 2-300 kilo, i rykk og napp, og bør ha en sikkerhets faktor på sex...
Noen som kan komme med gode råd for sikker "husking" ?
Jeg er godt i gang med å bygge ny enebolig.Huset er tett og snekrene er i gang med å isolere ytterveggene.
Taket blir bygd opp med 35 cm I-bjelker, lydbøyle type F og så gipsplater.
Jeg ønsker å lage en innfesting for en "huske" i bjelkelaget på et soverom, før snekrene henger opp takgips.
Har grublet på dette en god stund nå, men finner ikke en god og SOLID (!) løsning. Har vært innom følgende alternativer:
1. 2 stk 2*8 som skrus mellom I bjelkene og så skrur jeg inn en grisehale skrue i 2*8'ene

2. RUD med lang bolt, men da må jeg ha en gjengehylse som borres gjennom 2*8'ene og som må ha sveist på en krage eller stor skive på oversiden av 2*8. Føler at slike gjengehylser ikke er solide nok. Sliter også med å finne RUD bolter som er lange nok til å gjenges på oversiden av 2*8'ene og som rekker ned til nedenfor gipslaget-

3. U-bolt borret gjennom 2*8'ene og festet på oversiden med låsemutre og store skiver.

Kan legge til at "husken" skal installeres på et voksen soverom, må tåle minst 2-300 kilo, i rykk og napp, og bør ha en sikkerhets faktor på sex...
Noen som kan komme med gode råd for sikker "husking" ?
vil en bit 48 x 198 skrudd i mellom i-bjelkene holde, eller skulle den vært lagt oppå flensen også skrudd/limt godt?
da er det ikke bare skruene som den er festet med som vil holde alt, da er også flensen på i-bjelken med på og støtte opp
men den kroken må jo også ha en kraftig dimensjon, kanskje 10mm gjengestag, med stor skive og mutter på oversiden er best?
den bolten kan jo festes nå, med mutter på begge sider, slik at den vil stikke ut av ferdig tak
da kan du evt kutte staget litt eller beholde lengden
Ja jeg tenkte å legge 48*198 på flensene på I-bjelken. Tenkte bare å skru rett inn fra siden og inn i 48*198, men kanskje jeg bør skru på skrå slik du foreslår. Men vil ikke selve flensen på I-bjeklken da svekkes?
Gjengestang med stor skive og mutter var en god ide, da trenger jeg kun å feste en øyemutter når den skal brukes, ellers gjemmes gjengestangen bak et blindlokk i taket.
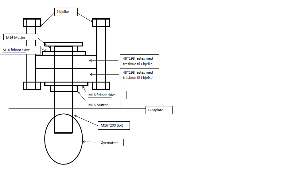
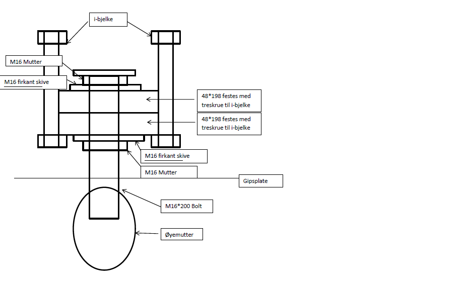
1 stk 48*198 festes mellom i-bjelkene, hviler på flensene, limes og skrus fast fra siden.
1 stk M16*160 hex bolt i kvalitet 10.9 borres gjennom 48*198. Festes på undersiden av 48*198 med en mutter og så bruker jeg store firkant skiver både over og under 48*198
Tilpasser lengden på bolten etter at taket er ferdig gipset og skrur fast en M16 øyebolt når det skal huskes...
Du legger den altså flatt, ikke på høykant? (Spør for en venn
Må innrømme at jeg ikke forstår planen her.
Bolt festet i bolt? Skal du feste en M16 øyebolt må du vel ha noe å skruve den fast i?
Det andre er at du vel trenger to bolter, ikke bare en? Vet ikke hvor moro det blir å spinne rundt og rundt. Kvalme og svimmelhet er kanskje ikke helt i målbildet her:))
Many of the great achievements of the world were accomplished by tired and discouraged men who kept on working...
Skal selvfølgelig være M16 øyeMUTTER ...
Har nå laget en skisse med 2 stk 48*198 som festes mellom i-bjelkene. Legges flatt ja, bør holde det.
Har derfor tenkt noe i samme retning som deg men enda litt mer forhøyet slik at man får plass til kroken over himlingen i en boks med en luke av noe slag. Men en liten gjengestang som stikker ut bør jo forsåvidt være diskré nok det også